1 明确目标 #
1.1 以终为始 #
原因:不清楚竞品分析的目的与目标,会导致做竞品分析时抓不住重点,不清楚竞品分析该做到什么程度、何时算完成竞品分析报告,做出的竞品分析报告也很难满足实际应用需求。 步骤:需要弄清楚几个问题
1.1.1 为哪个产品做竞品分析 #
在做竞品分析前,首先要明确为哪个产品做竞品分析,后续才能与竞品做对比分析。
1.1.2 该产品目前处于哪个阶段 #
在产品的每一个阶段都可以做竞品分析,但是,在不同阶段做竞品分析的目标与侧重点不同
1.1.3 当前产品面临的主要问题与挑战是什么 #
产品的哪些问题可以通过竞品分析来解决?通过竞品分析能够解决产品的问题,竞品分析才会变得有价值
1.1.4 做竞品分析的目的是什么 #
换句话说,为什么要做竞品分析?你想通过竞品分析解决什么问题?想通过竞品分析知道什么?
1.1.5 竞品分析的目标是什么 #
Note
目的和目标不同,通过实现“目标”达到“目的” 目的:做一件事情的原因 目标:可衡量、可实现的结果
根据前文给出的三个目的,确定你需要实现的目标

- 竞品分析的目的是决策支持
- ·判断是否该进入一个新市场,是否该做一个新产品;
- ·帮助新产品找准定位,找到细分市场,避免与行业巨头正面竞争;
- ·在产品销售、竞标时提炼卖点,帮助销售人员卖出产品;
- ·通过竞品分析,制定产品的竞争策略。
- 竞品分析的目的是学习借鉴
- ·通过分析业界的成功产品,找到产品机会,先“抄”再“超”,从而得到“钞”;
- ·与业界标杆比较,发现差距,取长补短;·借鉴竞品,帮助形成产品的功能列表;·
- 为功能的原型设计提供参考;·学习竞品的运营推广手段。
- 竞品分析的目的是市场预警
- ·宏观环境预警:发现政治环境、经济环境、技术环境和社会环境的异动;
- ·行业环境预警:发现供应商、客户、现有竞争者、新进入者和替代者的异动;
- ·竞争对手监测:监测竞品的市场表现、竞品的推广手段、新竞争对手的出现。
1.1.6 竞品分析的输出成果是什么 #
以终为始,在开始做竞品分析时要先考虑输出成果以及如何更好地输出。在大多数情况下,竞品分析的输出成果是一个独立的竞品分析报告,也有可能是其他文档(如商业计划书、产品规划报告、产品立项报告)中的一部分。
1.2 产品思维做竞品分析 #
产品思维:要考虑目标用户、用户需求、使用场景、用户体验去制定方案
Note
例子:为你的领导做一份用于大会演讲的 PPT 思路: ·目标用户:该 PPT 的用户除了你的领导,还有听众。你要了解听众是什么样的人群,是产品的用户?合作伙伴?还是投资人?不同类型的听众,其关注点也不同。 ·用户需求:你要了解大会的主题是什么、听众关注哪些内容。·使用场景:你要清楚,PPT 是在投影仪下播放,还是在 LED 大屏幕播放?屏幕比例是 16∶9 还是其他?现场灯光效果会不会影响 PPT 的显示?演讲时长是多少?是否要采用主办方提供的模板?演讲的日程安排是怎样的?前后的演讲主题分别是什么、如何衔接? ·用户体验:你的 PPT 要有良好的用户体验,如内容有干货、逻辑清晰、字少图多、拍照分享有格调……
运用产品思维,可以先提出几个问题:
1.2.1 用户是谁? #
竞品分析文档是做给谁看的?读者是哪些人?可能是老板、投资人、客户、销售员、产品团队……用户关心哪些内容?你想让用户了解什么?不同的用户(读者)有不同的关注点,竞品分析报告要体现他们的关注点。
1.2.2 为什么要做竞品分析? #
做竞品分析的目的是什么?是为领导的决策提供支持,还是想学习借鉴对手,又或者想要达到市场预警的目的?当前产品处于什么阶段?面临的最主要的问题是什么?想通过竞品分析解决什么问题?要知道,竞品分析要解决产品相关的问题才能体现其价值。
1.2.3 竞品分析的目标是什么? #
判断竞品分析报告做得好不好?不是看竞品分析报告的内容是否丰富、PPT 做得是否精美,而是取决于能否达到竞品分析的目标。
1.2.4 使用场景是什么 #
竞品分析报告在什么场景下使用?是发给别人阅读,还是在会议上演示? 如果是在项目立项会议上给老板与投资者看的,那内容上就要求做到精练、条理清晰,格式以 PPT 为佳。
1.2.5 如何给读者更好的阅读体验 #
商业计划书、立项报告、产品战略规划报告中都有关于竞品分析的章节。如果属于其他文档的一部分,其他章节可能是他人写的,这样就要考虑与其他部分的衔接,并且保持写作风格一致,以保证文档能给人良好的整体体验。 报告要按照金字塔原理,采用“总——分——总”的结构,且逻辑要清晰。特别是长达几十页的 PPT,要把分析的结论要点写在前面,提前告知用户。
1.2.6 用一页纸的竞品画布低成本验证试错 #
我们可以应用精益创业的思想,先做一个 MVP(最小可用产品)低成本验证试错。 先花一点时间填写一页纸的竞品画布,跟领导确认后再去做竞品分析、写竞品分析报告,这样可以大大降低返工的风险。
2 选择竞品 #
2.1 竞品分类 #
- 品牌竞品 品牌竞品是指产品形式和目标用户群相同,品牌不同的竞品。品牌竞品与你的产品争夺同一个市场,有直接竞争关系。例如,小米手机 vs 华为手机,可口可乐 vs 百事可乐。
- 品类竞品 品类竞品是指产品形式不同,目标用户群类似,属于同一品类的竞品。品类竞品与你的产品有间接竞争关系,也会影响你的产品的市场份额。例如,可口可乐与王老吉都属于饮料品类,属于品类竞品;王者荣耀与魔兽世界都属于游戏品类,属于品类竞品。
- 替代品
- 替代品的核心逻辑在于:虽然产品形态天差地别,但人们能付出的资源永远是一致且固定的,比如时间,金钱,精力等等
- 例如【游戏】和【短视频】,产品形态完全不一致,但是挤占的都是人们的休息时间,在【时间资源】这个层面,他们互为替代品。
- 参照品 参照品是指跟你的产品可能没有竞争关系,但是值得你学习借鉴的产品。参照品可以跨界去找,很多创新是通过跨界学习借鉴而来的。例如,微信红包是从国内过年发红包的传统中得到的启发
2.2 竞品初选 #
根据竞品分析的目的初步选择竞品,竞品分析的目的不同,要选择的竞争对手也会不同。
2.2.1 目的 1:决策支持/预警避险 #
从品牌竞品、品类竞品、替代品进行挑选,选择逻辑:
- 市场份额:取同一个目标市场中市场份额比较大的前几名,特别是排名第一位、第二位的产品。
- 公司背景:有的同类产品虽然当前不够成熟,但如果有大公司背景,很有可能迅速做大,所以不能忽视。
- 用户反馈:针对我们产品要满足的需求,我们的目标用户选择了哪些产品来满足那些需求?哪些产品的用户数量最大?哪些产品最受用户欢迎?
- 跨界替代品:如果你的产品处于市场领先地位,除了关注同类竞争者外,还要保持警惕,关注跨界竞争对手。
2.2.2 目的 2:学习借鉴 #
从 品牌竞品、品类竞品、参照品选,选择逻辑:
- 市场份额:品牌竞品、品类竞品当中市场份额领先的竞争对手,其能够领先必有过人之处,要善于从领先的竞争对手身上学习。
- 跨界参照品:跨界参照品可以给我们产品设计方面的启发,帮助我们进行产品设计方案的创新。
Note
例如,为云笔记产品设计“登录”功能时,你会学习借鉴哪些产品?1)借鉴同类产品的“登录”功能,如 Evernote、有道笔记等;2)借鉴其他用户数多的“国民级”产品,如微信、QQ 等;3)如果想做功能创新的话,还可以借鉴跨界参照品,如指纹识别、声纹识别、脸部识别、刷卡、密码键盘、网银等。
- 产品鼻祖:产品鼻祖就是最早开创某一产品品类的产品,例如,微博类产品的鼻祖是 Twitter;团购类产品的鼻祖是 Groupon 为什么要选择产品鼻祖做竞品呢?该产品之所以能成为鼻祖,是因为它率先满足了特定用户群的某种需求,研究它有助于我们更深入地理解用户、理解需求,有助于我们抓住该产品的关键成功因素。
Note
例如,在 Twitter 问世之前已经有成熟的博客产品,但为什么 Twitter 还可以异军突起呢?Twitter 产品的关键成功因素是什么?是能够用 140 个字符发表用户状态吗? 140 个字符的限制只是表面现象,更深入地挖掘,我们会发现,140 个字符的限制把用户发表状态的门槛大大降低了。写一篇几千字的博客对大多数用户来说门槛太高了,而 140 字以内的内容大多数人都可以轻松地写出来,所以用户的参与感很高,Twitter 也因此流行起来。可见,Twitter 这个产品鼻祖的关键成功因素是降低用户的参与门槛。 微信的朋友圈进一步降低了用户的参与门槛,不需要文字也可以发朋友圈,它甚至把发表纯文字的入口都隐藏起来,需要长按发表状态的图标才可以。
2.3 竞品精选 #
- 永远不要跳过产品初选 很多产品之所以失败就是因为对竞争对手“看不见”“看不起”“看不懂”“来不及”
- 根据场景选择不同品类的产品 上面介绍了四种产品,但优先级并非固定为:品牌竞品>品类竞品>替代品>参照品 不同场景对比如下:- 如果你做的产品处于竞争激烈的“红海”,已有很多“品牌竞品”,若你的产品在市场上排名第 4 位,你要制定竞争策略超越对手,那一般会选品牌竞品的前 3 名。- 如果你的产品在同类产品中遥遥领先,竞品分析目标是监测对手并预警,除了注意品牌竞品中排行第 2 位的产品,防止被超越,还要考虑从“品类竞品”“替代品”中寻找潜在竞争对手,特别是“替代品”中的“跨界杀手”。- 如果你的产品还没开始生产,现处于立项阶段,那么挑选竞品时,眼界可以放宽一点,“品牌竞品”“品类竞品”“替代品”都可以考虑,关键是看看有哪些产品解决了用户的相同需求。- 如果你的竞品分析的目的是学习借鉴,最好选不一样的竞品种类,因为同一类产品通常同质化现象很严重,选其他竞品种类更有可能激发新的想法。
- 对精选的竞品做深入分析,但初选的其他竞品也需要保持关注。市场永远是变化的,竞品策略也需要动态调整。
3 确定分析维度 #
3.1 产品思维 #
用做产品的思维来想怎么产出竞品报告,核心问题有:
- 竞品做得怎样?涉及功能、用户体验设计等维度。
- 竞品是如何做到的?涉及团队背景、技术、市场推广等维度。
- 竞品为什么这么做?涉及战略定位、用户情况、盈利模式等维度。
- 竞品下一步会怎么做?涉及布局规划等维度。
3.1.1 功能 #
1、体验功能 2、拆解关键功能,做好分级 3、做功能的对比和分析

3.1.2 用户体验设计 #
从交互设计,信息架构,UI 设计进行主观评估 需要注意:主观评估受作者的背景影响,因此只能作为参考

3.1.3 团队背景 #
主要有几个方面:
- 人才构成:例如,竞品团队中运营人员的能力比较强,则竞品在运营方面可能会有优势。
- 资金优势:例如,竞品公司刚融到一大笔资金,则短期内不必担心盈利问题,可以安心先把产品做好,产品的推广力度可能也会更大。
- 资源优势:例如,竞品借助公司已有的平台、用户、口碑等资源优势,可以快速将初期用户积累起来。
- 技术背景:例如,如果竞品团队的技术背景很强,拥有核心技术、技术专利,做出的产品可能会有技术优势。
3.1.4 技术 #
这一维度主要是研究竞品采用了哪些关键技术来提升用户体验,该技术是否申请了专利、是否有技术壁垒等。还可以收集竞品的技术合作伙伴信息及其技术变革史帮助分析。
3.1.5 市场推广 #
采用 4 P 框架,指产品(Product)、价格(Price)、渠道(Place)、促销(Promotion),4 P 理论是营销策略的基础。 ·产品。注重开发功能,要求产品有独特的卖点。 ·价格。根据不同的市场定位,制定不同的价格策略。 ·渠道。企业并不直接面对消费者,而是注重经销商的培育和销售网络的建立,企业与消费者的联系是通过经销商建立起来的。 ·促销。企业注重以销售行为的改变来刺激消费者,以短期的行为(如打折、买一送一、营销现场气氛等)吸引其他品牌的消费者或引导提前消费来促进销售额的增长。
3.1.6 战略定位 #
按照迈尔斯和斯诺提出的战略框架,企业的战略类型分为 4 种,即防御者、探索者、分析者、反应者

3.1.7 用户情况 #
这一维度主要关注竞品以下几个方面的问题:
- ·竞品的目标用户是谁?有哪些关键特征?与自己产品的目标用户群一致吗?
- ·竞品的用户数据,包括活跃用户数、付费用户数、ARPU 值等。
- ·用户对竞品优、劣势的看法。
- ·用户喜欢产品的哪些功能?不喜欢产品的哪些功能?
3.1.8 盈利模式 #
商业模式包含 3 个方面,创造价值、传递价值、获取价值,而盈利模式是获取价值。也就是说,商业模式包含了盈利模式。 盈利模式,即研究竞品主要靠什么方式挣钱、是否有值得借鉴的地方,也可以在制定竞争策略时作为参考。 常见的盈利模式有:
- ·付费。例如,App Store 上的付费 App。
- ·免费增值。基础功能免费,增值服务收费。例如,迅雷、QQ、网盘、游戏,软件本身可以免费使用,但要使用高级功能、增值服务就要付费。
- ·诱钓。也称为剃刀与刀片模式,通过廉价甚至免费的产品来促进用户在未来重复购买相关产品。吉列剃须刀率先使用这种盈利模式,它的剃须刀架是免费的,主要靠剃须刀片挣钱。后来被很多硬件厂商借鉴,如打印机(打印机低价,靠墨盒耗材挣钱)、小米手机(手机低价,靠配件与服务挣钱)等。
- ·广告。例如,今日头条、百度搜索、360 导航等。
- ·电子商务。例如,京东、当当、小红书等。
- ·渠道分成、佣金。例如,苹果的 App Store、中介平台等。
- ·沉淀资金。这种盈利模式比较隐蔽,有的平台利用用户在平台上的留存资金(即沉淀资金)投资赚取收益,一些电商平台用账期压供应商货款从而用这些沉淀资金赚钱。
3.1.9 布局规划 #
要用发展的眼光看竞品,不要把现在的竞品当成你的产品发布时会遇到的竞争对手! 做竞品分析时,就像下棋不要只看到棋盘当前的格局一样,要往后多考虑几步,猜测对手后面几步的策略。也就是说,在做竞品分析时,要通过分析竞品的布局规划,猜测竞品下一步会做什么、下一步将如何做。
3.2 用户视角 #
用户视角就是站在用户的角度,看用户在选择产品时会关注哪些方面。 从用户视角进行竞品分析时可以使用$APPEALS 方法这一分析工具

3.2.1 $-价格 #
这个要素反映了客户希望为一个满意的产品/服务支付的价格
3.2.2 A-可获得性 #
这个要素描述了客户能否方便地获得产品与服务
3.2.3 P-包装 #
这个要素描述了用户期望的产品设计质量、特性和外观等视觉特征
3.2.4 P-性能 #
这个要素描述了用户对这个产品的功能和特性的期望。产品的工作性能怎样?
3.2.5 E-易用性 #
这个要素描述了产品的易用属性,主要考虑客户对产品的舒适度、学习便利性、文档、支持、人性化显示、输入/输出、接口、直观性等方面的要求。
3.2.6 A-保险性 #
这个要素通常反映了产品在可靠性、安全性和质量方面的保证。
3.2.7 L-生命周期成本 #
这个要素描述了客户在使用产品时整个生命周期的成本,主要考虑安装成本、培训成本、服务成本、供应成本、能源效率、价值折旧、处理成本等。
3.2.8 S-社会接受程度 #
这个要素描述了影响客户做出购买决定的其他影响因素,主要考虑口头言论、第三方评价、顾问的报告、形象、政府或行业的标准、法规、社会认可、法律关系、产品义务等对用户购买决定起了怎样的促进作用。
Note
上述分析维度加起来有近 20 种,我们不需要对这么多分析维度逐一进行分析,可以把这些分析维度当作检查清单(Check List),避免遗漏,也用于提醒我们不要局限于“功能、设计”这些分析维度。
3.3 如何选择分析维度 #
选择分析维度时,不需要面面俱到。可以根据竞品分析的目标、产品的关键成功因素选择一些维度进行重点分析。
3.3.1 分析维度是由竞品分析的目标决定的 #
3.3.1.1 例一:借鉴功能 #
需求:做一个企业级 OA 产品时,客户希望增加一个类似微信朋友圈的“同事圈”功能 竞品分析目的:借鉴微信朋友圈的设计 维度:“用户情况” “功能” “交互设计” “信息架构” “UI 设计”
3.3.1.2 例二:学习营销 #
需求:企业级 OA 产品是面向中小型企业的,每个客户都是独立安装部署,运维成本很高,老板希望将其改成 SaaS 模式,以降低成本 竞品分析目的:学习借鉴企业级 SaaS 产品的运营推广方法 维度:以明星产品 Teambition 作为参照品,分析维度是营销组合策略 4 P(产品、价格、渠道、促销)、盈利模式。
3.3.2 不同的产品类型,分析侧重点不同 #
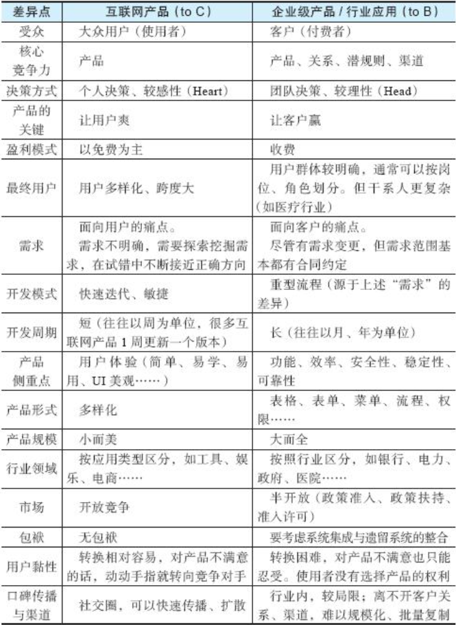
3.3.2.1 例一 :toc 产品和 tob 产品分析侧重点不同 #

3.3.2.2 例二:普通产品和 SAAS 产品的区别 #
SAAS,产品即服务,除了分析基础功能外,更要分析一整个产品包。

3.3.3 关键成功要素不同,分析侧重点不同 #
不同产品类型,关键成功要素不同,例如:
电商:关注物流
餐饮:关注地段 不同类型产品的关键成功因素进行分类:
运营驱动:大型的产品如淘宝、滴滴打车,发展中的产品如 58 到家、摩拜单车等,这种产品交互敏感性低,效率敏感性高。也就是说,要使这种产品成功,不是把产品 App 本身的使用体验打造到极致就可以,运营会更关键。
技术驱动。像讯飞输入法、无人驾驶汽车、搜索引擎等产品,技术门槛比较高,技术是关键成功要素。
体验驱动:体验驱动。很多工具类产品,像墨迹天气、有道云笔记、美图秀秀等,交互敏感性高,用户更看重使用体验。
资源驱动:像 12306 这样有垄断资源的产品,或 QQ 和航旅纵横等拥有关键数据资源的产品,就构成了竞争壁垒。

4 收集信息 #
在收集信息之前需要注意以下几点:
- 获取竞品信息的方式没有秘籍可言。可能你知道的竞争对手也都知道。
- 有些信息能否获取到,取决于你想付出多大代价。
- 不是所有竞品信息都可以获取到的。
- 要学会在信息不充分的情况下做竞品分析。就像战争,等你信息收集齐全后再行动可能会延误战机。
4.1 竞品信息的来源 #
4.1.1 官方公开资料 #
- 官网
- 媒体报道
- 产品文档,用户论坛,用户交流群
- 产品广告,产品发布会
- 公司财报,财报解读
- 招聘广告
- 内部出版物
4.1.2 第三方渠道 #
- 行业媒体
- 线下行业峰会
- 公司内部渠道
- 第三方评测机构
- 合作伙伴、供应商;
- 搜索引擎;
- 专利机构;
- 证券交易所、投资银行的报告;
- 政府部门的统计资料;
- 案例研究和论文。
5 信息整理与分析 #
“重收集轻处理”“重罗列轻分析”是做竞品分析时的常见误区。如果仅仅只是将收集到的信息简单罗列出来,未经过分析,则不能作为决策的参考依据,也不能为产品带来什么竞争优势。
5.1 信息整理 #
- 集中:将多处来源的信息集中到一起。
- 分类:根据竞品的名称或分析维度对信息进行重命名,并将其分到所属类别。
- 筛选:在多条重复的信息当中筛选出重复的信息
- 组合:把不同信息组合在一起以便于证伪
- 评级:评价信息源的可靠性和资料的准确度
5.1.1 信息评级 #
在重要项目中,信源的可靠性十分重要,由几个方面来确定:
- 该渠道过去所提供的信息的质量;
- 该渠道提供信息的动因;
- 该渠道是否拥有该信息;
- 该渠道的可信度。 可以参考以下原则选择信源:
- 正式渠道>非正式渠道;
- 一手资料>二手资料;
- 准确>精确(有些数据,比如活跃用户数,只须知道数据的量级即可,不必精确到个位数);
- 对于会影响重要决策的关键信息,可以通过多渠道相互验证;
- 在竞品分析报告中标注信息来源,以供读者参考,也相当于“免责条款”。
- 信息的筛选应互为比照,多渠道相互验证。
5.2 信息分析 #
5.2.1 空-雨-伞 思维 #

“空·雨·伞”的思考过程如下:
- 抬头看天,发现天空中的云朵有些异样,乌云密布;
- 解释为“好像要下雨了”;
- 根据这一解释,判断应该采取“带伞出门”的行动。 将其抽象一层,其实就是在做三个事情:
- 空=事实=现在的情况,基于事实的所见所知;
- 雨=解释=对此情况的解释,看穿本质、理出重点,是基于事实思考得出的结果;
- 伞=行动=根据此解释得出的结论/下一步行动计划。
竞品分析的思考方式与“空·雨·伞”的思考方式是一致的。。
5.2.2 常用的分析方法 #
比较法:与竞品做横向比较,深入了解竞品,并通过分析得出优势、劣势。 矩阵分析法:以二维矩阵的方式分析产品与竞品的定位、特色或优势。 竞品跟踪矩阵:跟踪竞品的历史版本,找到竞品各版本的发展规律,以推测竞品下一步的行动计划。 功能拆解:把竞品分解成 1 级功能、2 级功能、3 级功能,甚至 4 级功能,以便更全面地了解竞品的构成,避免遗漏。 探索需求:挖掘竞品功能所满足的深层次的需求,以便找到更好的解决方案,提升产品的竞争力。 PEST 分析:对宏观环境进行分析,以便找出机会、威胁。·波特五力模型:对行业环境进行分析,以便找出机会、威胁。 SWOT 分析:通过 SWOT 分析找出优势、劣势、机会、威胁,以便制定竞争策略。
6 价值驱动 #
在竞品分析的最后一步,不要忘了做竞品分析的初心,也就是做竞品分析的目的与目标。 以下图为例,假设目的是【决策支持】,目标是【制定竞争策略】

可以以 SWOT 为基础,制定对应的竞争策略

- SO 战略是依靠内部优势去抓住外部机会,属于增长型战略。
- WO 战略是利用外部机会来克服内部劣势,属于扭转型战略。·
- T 战略是利用企业的优势去避免或减轻外部威胁对产品的打击,属于多种经营战略。
- WT 战略是直接减少内部劣势和避免外部威胁,属于防御型战略。
需要注意:基于 SWOT 分析得到的这些竞争策略不一定都是可行的、靠谱的,只是给了我们参考的选项,帮助我们启发思路,后续还需要进一步评估这些选项,然后做出决策